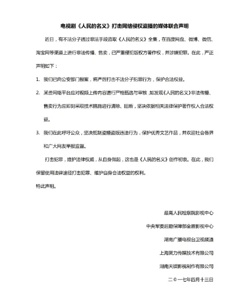
《人民的名义》泄露版送审样片55全集
《人民的名义》最近非常火~
网上突然爆出一个送审版全集泄露了。
真可怕,谁泄露的?
难道和昨天的百合有关?
这是要抢卓伟的头条呀。
希望大家支持正版,拒绝传播泄露版本。
版权声明:
作者:我是小马甲~
链接:https://fandai.gezi.workers.dev/3748.html
来源:如有乐享
文章版权归作者所有,未经允许请勿转载。
THE END
5
二维码
《人民的名义》泄露版送审样片55全集
《人民的名义》最近非常火~
网上突然爆出一个送审版全集泄露了。
真可怕,谁泄露的?
难道和昨天的百合有关?
这是要抢卓伟的头条呀。
……
文章目录
关闭


